Published on

eBPF + OpenTelemetry:适用于任何应用的零代码自动化测量

本文介绍如何将 eBPF 与 OpenTelemetry 结合,实现自动化、零代码的分布式追踪和可观测性系统,了解 Odigos、Beyla 和 OpenTelemetry eBPF 等工具的工作原理、适用场景以及如何在生产环境中设置。原文:Using eBPF with OpenTelemetry: Zero-Code Auto-Instrumentation for Any Application

如果能在所有服务间实现完整的分布式追踪,而无需添加一行仪表盘代码,怎么样?

传统 OpenTelemetry 仪表盘需要添加 SDK、配置导出器,并用 span 包装代码。虽然功能强大,但需要付出不少努力,尤其是系统中有数十种不同语言的服务时。

eBPF 完全改变了这一模式。通过从 Linux 内核观察应用,基于 eBPF 的工具可以自动生成兼容 OpenTelemetry 的追踪、指标和配置文件,而无需触及应用代码 。

本文将介绍如何将 eBPF 与 OpenTelemetry 结合,实现强大的零代码可观测性。


1. 问题:大规模仪表盘

传统 OpenTelemetry 仪表盘遵循以下模式:

  1. 为每个服务添加 OTel SDK
  2. 配置导出器
  3. 测量入口点(HTTP 处理程序,gRPC 方法)
  4. 为重要操作添加 span
  5. 跨服务边界传播上下文
  6. 每个服务、每种语言都要重复

对于只有少量服务的小团队来说,还算可以管理。但请考虑:

场景挑战
50+ 微服务需要数周时间集成跨所有服务的 SDK
多语言技术栈Go、Python、Node.js、Java、Rust 等不同的 SDK……
遗留服务代码不容易修改,没人愿意碰
第三方服务无法访问源代码
快速部署新服务出现的速度比测量它们的速度还快

结果呢?可观测性缺口。有些服务有追踪,有些没有。未安装测量的服务中断上下文传播。系统一定程度上正在裸跑。


2. eBPF 如何实现自动化测量

eBPF 通过从应用外部 —— 内核层面观察应用来解决这个问题。

eBPF 能看到什么

由于 eBPF 会钩入内核函数和系统调用,可以观察到:

eBPF 看见
网络每一次 TCP 连接、HTTP 请求/响应、DNS 查询
系统调用文件 I/O,进程创建,内存分配
用户功能函数通过 uprobe 进入/退出(如果有符号)
语言运行时Go、Node.js、Python、Java 运行时内部结构

这些如何成为 OpenTelemetry 数据

基于 eBPF 的自动化测量工作原理:

  1. 探针附加到已知入口点(HTTP 库、gRPC 处理器、数据库驱动程序)
  2. 从请求中提取上下文(从头部提取追踪 ID、请求元数据)
  3. 利用内核时间戳测量时序
  4. 关联相关请求/响应对
  5. 导出为标准 OpenTelemetry Protocol(OTLP)数据


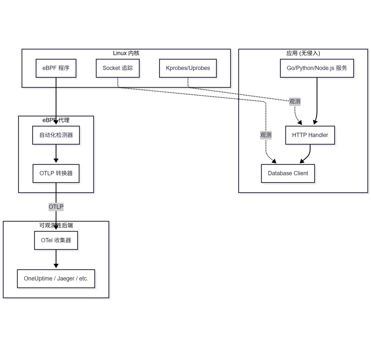
3. eBPF + OpenTelemetry 架构

典型生产配置如下:

组件

组件职责
eBPF 代理运行在每个节点上,连接 eBPF 程序,生成遥测数据
OTel 收集器接收、处理 OTLP 数据,并导出到后端
后端存储和可视化追踪/指标(OneUptime、Jaeger、Tempo)

部署模式

模式 1:DaemonSet(Kubernetes)
# 运行在每个 node 上的 eBPF 代理
apiVersion: apps/v1
kind: DaemonSet
metadata:
  name: ebpf-auto-instrumenter
spec:
  selector:
    matchLabels:
      app: ebpf-agent
  template:
    spec:
      hostPID: true      # eBPF 需要
      hostNetwork: true  # 网络追踪需要
      containers:
      - name: agent
        securityContext:
          privileged: true  # eBPF 需要
模式 2:Sidecar(每个 Pod 一个)
# eBPF 代理作为 sidecar (更为隔离,更多开销)
spec:
  containers:
  - name: my-app
    image: my-app:latest
  - name: ebpf-sidecar
    image: ebpf-agent:latest
    securityContext:
      privileged: true
模式 3:独立(非 Kubernetes)
    # 直接在主机上运行
    sudo ./beyla --config config.yaml

4. 工具比较:Odigos vs Beyla vs Pixie

下面比较几种将 eBPF 与 OpenTelemetry 结合起来的工具。

Grafana Beyla

特色详情
重点HTTP/gRPC 自动监测
语言Go, Python, Node.js, Java, Rust, .NET, Ruby
输出OTLP (追踪 + 指标)
部署独立二进制或 Kubernetes
许可证Apache 2.0
最佳实践简单部署,Grafana 技术栈用户

Odigos

特色详情
重点带上下文传播的全分布式追踪
语言Go, Python, Node.js, Java, .NET
输出OTLP(追踪)
部署Kubernetes 原生(operator)
许可证Apache 2.0
最佳实践Kubernetes 环境,分布式追踪

Pixie

特色详情
重点全栈可观测性,带集群内存储
语言Go, C/C++, Python, Node.js, Java, Rust
输出Pixie 格式(可导出为 OTel)
部署仅限 Kubernetes
许可证Apache 2.0
最佳实践调试、临时查询、全面可视化

快速决策指南


5. 设置 Beyla(Grafana 的 eBPF 自动化测量)

Beyla 是入门基于 eBPF 的 OpenTelemetry 测量的最简单方式。

前置条件

  • Linux 内核 5.8+(支持 BTF)
  • Root/privileged 访问
  • 目标应用程序正在运行

安装

# 下载最新版本
curl -LO https://github.com/grafana/beyla/releases/latest/download/beyla-linux-amd64.tar.gz
tar xzf beyla-linux-amd64.tar.gz
sudo mv beyla /usr/local/bin/

配置

创建 beyla-config.yaml

# beyla-config.yaml
open_port: 8080  # 测量进程监听端口

# 或目标的可执行名称
# executable_name: "my-service"

# 或进程 ID
# pid: 12345

# OTLP 导出配置
otel_traces_export:
  endpoint: http://localhost:4317  # OTel 收集器

otel_metrics_export:
  endpoint: http://localhost:4317
  
# 可选: 添加资源参数
attributes:
  kubernetes:
    enable: true  # 自动检测 K8s 元数据
  
# 采样 (可选)
traces:
  sampler:
    name: parentbased_traceidratio
    arg: "0.1"  # 10% 采样

运行 Beyla

# 通过配置文件执行
sudo beyla --config beyla-config.yaml

# 或者通过环境变量
sudo BEYLA_OPEN_PORT=8080 \
     OTEL_EXPORTER_OTLP_ENDPOINT=http://localhost:4317 \
     beyla

Kubernetes 部署

apiVersion: apps/v1
kind: DaemonSet
metadata:
  name: beyla
  namespace: observability
spec:
  selector:
    matchLabels:
      app: beyla
  template:
    metadata:
      labels:
        app: beyla
    spec:
      hostPID: true
      serviceAccountName: beyla
      containers:
      - name: beyla
        image: grafana/beyla:latest
        securityContext:
          privileged: true
          runAsUser: 0
        env:
        - name: BEYLA_OPEN_PORT
          value: "8080,3000,9090"  # 测量端口
        - name: OTEL_EXPORTER_OTLP_ENDPOINT
          value: "http://otel-collector.observability:4317"
        - name: BEYLA_KUBE_METADATA_ENABLE
          value: "true"
        volumeMounts:
        - name: sys-kernel
          mountPath: /sys/kernel
          readOnly: true
      volumes:
      - name: sys-kernel
        hostPath:
          path: /sys/kernel

Beyla 采样数据

运行后,Beyla 会自动生成:

追踪

  • HTTP 服务器 span(方法、路径、状态、时长)
  • HTTP 客户端 span(外出请求)
  • gRPC span(方法,状态)
  • SQL 查询 span(如果使用支持的驱动)

指标

  • http.server.request.duration(直方图)
  • http.server.request.body.size
  • http.client.request.duration
  • rpc.server.duration
  • rpc.client.duration

6. 为 Kubernetes 设置 Odigos

Odigos 提供了更全面的分布式追踪,并实现了自动上下文传播。

安装

# 安装 Odigos CLI
brew install odigos-io/homebrew-odigos-cli/odigos

# 或者直接下载
curl -LO https://github.com/odigos-io/odigos/releases/latest/download/odigos-cli-linux-amd64
chmod +x odigos-cli-linux-amd64
sudo mv odigos-cli-linux-amd64 /usr/local/bin/odigos

部署到 Kubernetes

# 在集群里安装 Odigos
odigos install

# 创建:
# - odigos-system namespace
# - Odigos operator
# - Instrumentor DaemonSet
# - OTel Collector (可选)

配置目的地

# 添加可观测性后端
odigos ui

# 或通过 CLI
odigos destination add oneuptime \
  --endpoint https://otlp.oneuptime.com \
  --api-key YOUR_API_KEY

测量命名空间

# 测量命名空间中的所有工作负载
odigos instrument namespace my-app-namespace

# 或指定工作负载
odigos instrument deployment my-service -n my-namespace

Odigos 运作方式

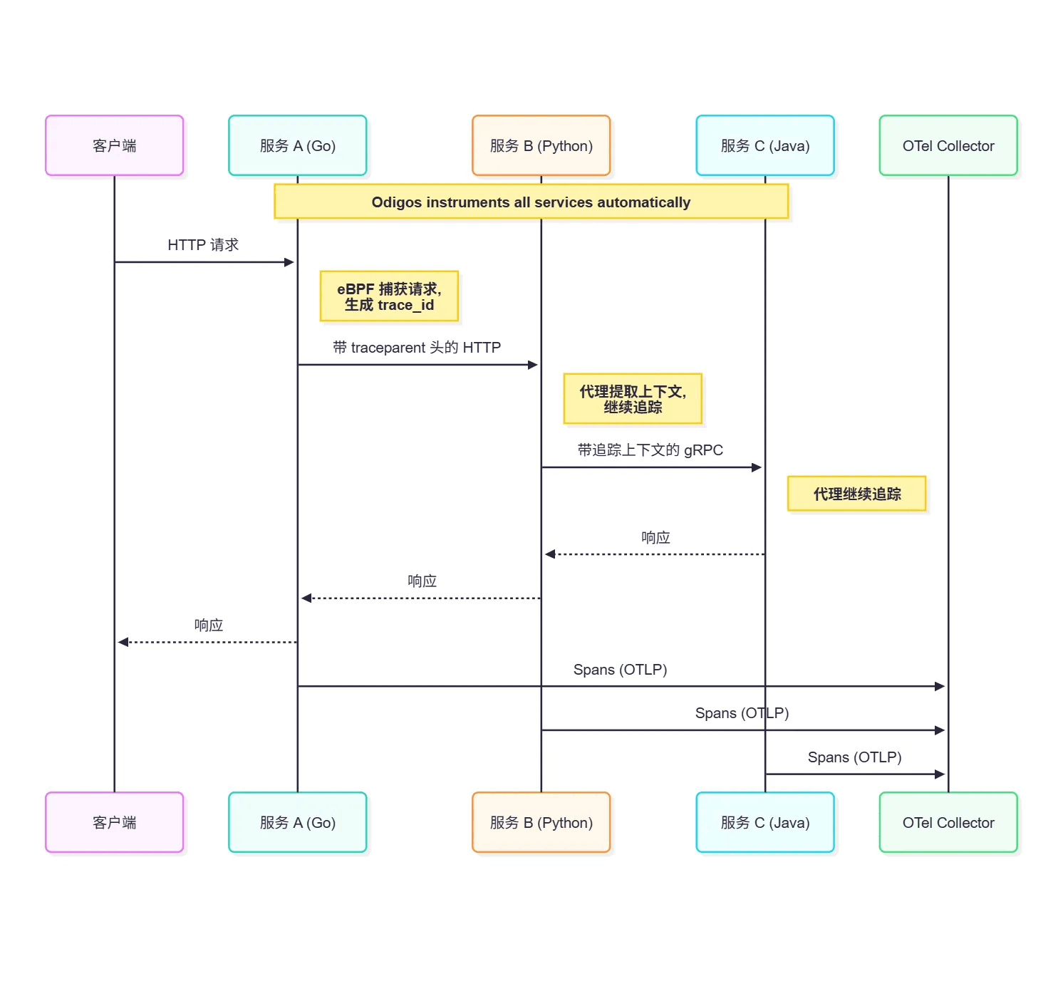
Odigos 比简单的 eBPF 追踪更智能:

  1. 语言检测:自动检测运行时(Go、Java、Python 等)
  2. 合适的测量方式:Go 使用 eBPF,Java/Python 注入代理
  3. 上下文传播:确保跨越服务边界追踪上下文
  4. 无代码更改:所有注入均发生在运行时


7. 自动获取的内容

以下是基于 eBPF 工具能自动获取或者不能获取的内容:

自动获取

信号详情
HTTP 服务器请求方法、路径、状态码、时长、消息头
HTTP 客户端请求发送请求,含目的地和时间
gRPC 调用方法、状态、时长(包括服务器和客户端)
数据库查询查询文本、时长、数据库类型(因工具而异)
DNS 查询域、查询时间、结果
TCP 连接源、目的、传输字节数
TLS 握手证书信息,握手时间

部分获取(因工具/语言而异)

信号局限性
消息队列Kafka/RabbitMQ 的支持各不相同,可能需要手动设置
自定义协议需要特定工具的支持
内部函数调用只有在符号信息可用的情况下
业务逻辑上下文无法推断用户 ID、订单 ID 等信息

无法获取(需要手动测量)

信号为什么
自定义 span 属性eBPF 不知道业务域
应用错误异常详情,stack trace(部分)
自定义指标业务关键绩效指标(KPI),转化率
Baggage/Context自定义传播数据

8. 将 eBPF 数据与手动测量进行关联

最佳方法通常是混合式:基础覆盖用 eBPF,重要细节用手动测量。

策略:分层测量

示例:混合配置
// Go 服务 - eBPF 自动捕获 HTTP 处理
// 为重要业务逻辑添加手动 span

func (s *OrderService) CreateOrder(ctx context.Context, req *OrderRequest) (*Order, error) {
    // eBPF已经获取:HTTP POST /orders、计时、状态

    // 业务逻辑细节的手动 span
    ctx, span := tracer.Start(ctx, "order.validate")
    err := s.validateOrder(ctx, req)
    span.End()
    if err != nil {
        // 手动:添加 eBPF 看不到的错误细节
        span.RecordError(err)
        span.SetStatus(codes.Error, "validation failed")
        return nil, err
    }
    
    // eBPF 自动捕获数据库调用
    // 手动:添加业务上下文
    ctx, span = tracer.Start(ctx, "order.save")
    span.SetAttributes(
        attribute.String("order.customer_id", req.CustomerID),
        attribute.Float64("order.total", req.Total),
        attribute.Int("order.items_count", len(req.Items)),
    )
    order, err := s.repo.Save(ctx, req)
    span.End()
    
    return order, err
}
确保相关性有效

为了让 eBPF span 和手动 span 出现在同一条追踪中:

  1. 相同的 Trace ID:eBPF 工具从输入请求中提取 traceparent
  2. 上下文传播:手动 span 必须使用相同的上下文
  3. 一致导出:eBPF 和手动测量都导出到同一个收集器
# OTel Collector 配置合并两个源
receivers:
  otlp:
    protocols:
      grpc:
        endpoint: 0.0.0.0:4317
      http:
        endpoint: 0.0.0.0:4318

processors:
  batch:
    timeout: 1s
    
  # 添加一致的资源属性
  resource:
    attributes:
      - key: deployment.environment
        value: production
        action: upsert

exporters:
  otlp:
    endpoint: https://oneuptime.com/otlp
    headers:
      x-oneuptime-token: ${ONEUPTIME_TOKEN}

service:
  pipelines:
    traces:
      receivers: [otlp]
      processors: [batch, resource]
      exporters: [otlp]

9. 性能开销

关键问题: 运行基于 eBPF 的自动化测量的成本是多少?

测量额外开销

工具CPU 开销内存时延影响
Beyla1-3%~50-100MB< 1ms
Odigos2-5%~100-200MB< 2ms
Pixie2-5%~500MB-1GB< 1ms

注意:实际开销因工作负载、采样率和追踪端点数量而异。

增加额外开销的因素

因素影响缓解措施
高请求量更多 eBPF 事件待处理增加采样
追踪太多端点连接太多探针要有选择性
全载荷捕获用于复制数据的内存/CPU禁用或限制
低采样率更多数据需导出使用头部采样

降低开销

# Beyla 示例: 通过采样降低开销
traces:
  sampler:
    name: parentbased_traceidratio
    arg: "0.01"  # 1% 采样

# 隔离高数据量、低价值的端点
routes:
  ignored:
    - /health
    - /ready
    - /metrics

10. 局限性及何时使用手动测量

eBPF 自动测量功能强大,但并非魔法,需要知道取舍。

在以下情况下使用 eBPF 自动化测量

✅ 需要在多个服务中快速实现基线可观测性

✅ 不能修改应用代码(遗留版本,第三方代码)

✅ 需要一致的 HTTP/gRPC/数据库追踪,而不是每个服务单独设置

✅ 需要网络层面的可视化(连接、DNS)

✅ 身处混合语言的 Kubernetes 环境中

需要使用手动测量

✅ 需要自定义业务属性(用户 ID、订单 ID、功能标志)。

✅ 需要详细的错误信息和 stack traces

✅ 需要自定义指标(业务关键绩效指标、特定事件的计数器)

✅ 追踪没有 eBPF 支持的非 HTTP 协议

✅ 需要跨服务上下文的 baggage 传播

✅ 要控制 span 名称和结构

eBPF 自动化测量的局限性

限制详情
仅限 Linux不支持没有 Linux 内核的 Windows、macOS 或容器运行时
内核版本需要 5.x 以上才能获得最佳效果,部分功能需要 5.8 以上
特权访问必须提升权限运行(安全考虑)
符号可用性剥离符号的 Go 二进制可执行文件会降低可见度
加密流量TLS 检查需要额外设置
应用上下文无法从网络数据推断业务含义

11. 最佳生产实践

安全考量

运行 eBPF 代理需要提升权限。降低风险:

# Kubernetes: 严格使用 RBAC
apiVersion: rbac.authorization.k8s.io/v1
kind: ClusterRole
metadata:
  name: ebpf-agent-role
rules:
- apiGroups: [""]
  resources: ["pods", "nodes"]
  verbs: ["get", "list", "watch"]
# 避免授予不必要的权限
# 尽可能使用 seccomp 配置文件
securityContext:
  seccompProfile:
    type: RuntimeDefault

限制资源

containers:
- name: ebpf-agent
  resources:
    requests:
      cpu: 100m
      memory: 128Mi
    limits:
      cpu: 500m
      memory: 512Mi

过滤与抽样

# 不要追踪每件事 —— 专注于重要的事情
routes:
  patterns:
    - /api/*        # Trace API calls
    - /graphql      # Trace GraphQL
  ignored:
    - /health       # Skip health checks
    - /metrics      # Skip metrics endpoint
    - /favicon.ico  # Skip static assets

# 通过采样控制数据量
traces:
  sampler:
    name: parentbased_traceidratio
    arg: "0.1"  # 10% in production

逐步推广

# 从非生产环境开始
odigos instrument namespace staging

# 验证开销和数据质量
# 然后扩展到生产环境
odigos instrument namespace production

监控

# 导出 eBPF 代理指标
prometheus:
  port: 9090
  path: /metrics

# 代理有问题时告警
# - 高 CPU 使用率
# - 事件丢失
# - 导出失败

12. 结论

基于 eBPF 的自动化测量代表了可观测性的范式转变。通过将测量迁移到内核级,我们可以:

  • 消除测量负担:不再按服务集成 SDK
  • 实现全覆盖:观察任何应用,任何语言
  • 减少盲点:发现那些被忽视的服务
  • 加快上线速度:新服务可立即被观测到

但并不能完全取代传统测量。最佳可观测性策略结合了:

  1. eBPF 用于基线基础设施层级可视化
  2. 针对特定框架上下文的自动化测量库
  3. 为业务关键范围和自定义属性提供手动测量

像 Beyla 和 Odigo 这样的工具让入门变得前所未有的简单。如果应用运行在 Kubernetes 和 Linux 上,只需要几分钟就可以实现整个分布式追踪技术栈。


要点

  1. eBPF 通过从内核观测应用实现零代码仪表化
  2. OpenTelemetry 兼容性意味着 eBPF 数据会流入现有可观测栈
  3. 选择合适的工具:Beyla 简化应用,Odigos 支持 Kubernetes 分布式追踪,Pixie 负责调试
  4. 混合方法效果最佳:eBPF 用于覆盖,手动测量用于业务环境
  5. 开销低(1-5% CPU),但要监控并使用采样
  6. 安全问题:eBPF 需要特权,授权范围要适当
  7. 从小处开始:先从非生产环境开始,再扩展到生产环境

延伸阅读

What is eBPF and How Does It Work? —— 深入探讨 eBPF 基础知识

Traces and Spans in OpenTelemetry —— 理解分布式追踪

What are Metrics in OpenTelemetry? —— 指标基础

Logs, Metrics & Traces: The Three Pillars —— 完整的可观察性概述

Basics of Profiling —— 需要更深入的性能洞察时